导航
导航
各区、市人民政府,假的365不让提款怎么办_365bet最新技巧_365体育注册送365西海岸新区管委,市政府各部门,市直各单位:
《2021年假的365不让提款怎么办_365bet最新技巧_365体育注册送365市政务公开工作要点》已经市政府研究同意,现印发给你们,请认真贯彻执行。
假的365不让提款怎么办_365bet最新技巧_365体育注册送365市人民政府办公厅
2021年5月7日
(此件公开发布)
2021年假的365不让提款怎么办_365bet最新技巧_365体育注册送365市政务公开工作要点
2021年政务公开工作的总体要求是:以习近平新时代中国特色社会主义思想为指导,全面贯彻党的十九大和十九届二中、三中、四中、五中全会精神,深入贯彻落实国家、省、市关于全面深化政务公开的工作要求,坚持以公开为常态、不公开为例外的原则,以公开促落实、促规范、促服务,为假的365不让提款怎么办_365bet最新技巧_365体育注册送365加快建设开放、现代、活力、时尚的国际大都市作出新贡献。
一、聚焦重点,突破难点,推动政务公开高质量发展
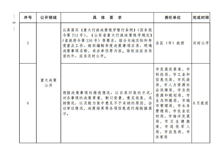
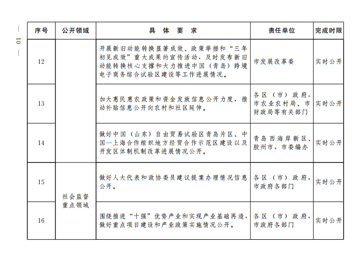
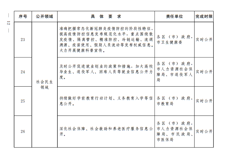
以深入实施八大发展战略,聚力突破九大改革攻坚,做大做强做优“十强”优势产业,持续提升社会治理效能为重点,及时发布权威信息,精心解读相关政策措施,促进各项政策落地见效。抓好区域协调发展重点任务落实信息公开,重点发布提升“一群两心三圈”协同发展水平相关信息。聚焦行政权力、财政财务、重点项目、行政执法和民生领域信息公开,按照2021年假的365不让提款怎么办_365bet最新技巧_365体育注册送365市政务公开重点任务分解落实表的要求,结合重点业务和年度重点工作,进一步深化重点领域信息公开,细化公开内容和要求,推动政务公开特色专栏建设。对基层政务公开事项标准目录进行跟踪评估,以基层群众实际需求为导向及时优化调整完善,推动基层政务公开标准化规范化向农村和社区延伸。
二、精准定位,力求实效,提高政务公开为民服务能力
(一)提供政策咨询服务。政策制定机关要积极解答政策执行机关和社会公众的咨询,精准传达政策意图。政府信息公开工作机构要加强内部协调,畅通本机关政策咨询渠道。有条件的单位,可依托12345政务服务便民热线、实体服务大厅和政务服务网,设立政策咨询综合服务窗口,为企业群众提供“一号答”“一站式”的政策咨询服务。
(二)提供政策解读服务。严格落实政策解读“三同步”制度,行政规范性文件、重要政策文件、有关工作年度报告等,均应进行解读。扩大政策解读传播面,对于重要政策文件及解读材料,要协调主要新闻媒体、重点网站和新媒体平台转发转载,提高政策到达率和知晓度。全面提升解读工作质量,注重对政策背景、出台目的、重要举措等方面的实质性解读。推行政策施行后解读,对政策公布后存在的普遍疑虑和争议点,有针对性地开展深度解读、延伸解读。丰富政策解读形式,提高多元化解读率。
(三)提供政民互动服务。积极开展政府开放日或政府开放周、政务公开日、电视问政、在线访谈等多种形式的公众参与活动。对优化营商环境、征地拆迁、教育医疗、安全生产等社会关注度高的工作,鼓励借助5G、云直播、视频直播、VR等新技术开展线上系列主题活动,引导利益相关方和公众代表参与工作监督和评价。
三、深度融合,多元协同,推进政务公开平台建设
聚焦数字政府“一个平台一个号、一张网络一朵云”建设,深入推进政府门户网站、政务公开网、政务服务网全面融合,创新数字化产品,提供多样化服务。2021年年底前,各区(市)政府门户网站全部支持互联网协议第6版。健全法定主动公开内容专栏的日常检查、维护和更新机制。健全政务新媒体监管机制,针对一哄而上、重复建设、“娱乐化”“空壳”等问题有序开展清理整合。积极利用新媒体渠道扩大政府公报数字化传播。进一步做好政务公开专区、政府信息公开窗口等线下公开场所和平台建设,充分将专区运营和企业、市民办事需求相融合。
四、优化流程,严格规范,夯实政务公开基础
(一)全链条加强政府信息管理。政府网站引用或登载行政法规的,要对照中国政府法制信息网行政法规库的国家正式版本,及时更新。全面推进规章、行政规范性文件、政策性文件集中统一公开,同时在集成发布、精准推送、智能查询、管理利用等方面探索创新。严格落实公文公开属性源头认定机制,市政府各部门报请市政府或市政府办公厅发文的,须明确标识主动公开、依申请公开、不予公开属性,并同步报送政策解读稿件。
(二)全流程规范依申请公开办理。推进依申请公开标准化规范化建设,进一步健全完善登记、审核、办理、答复、归档等工作制度,优化规范办理流程。完善申请办理会商机制,加强部门协作研究,防范法律风险。完善依申请公开定期分析机制,梳理总结群众关注的征地拆迁、就业就学、社会保障等方面的热点难点,积极推动向主动公开转化。
(三)全方位加强舆情回应。密切关注涉及疫情防控、经济金融、工资拖欠、生态环境污染、食品药品安全、教育医疗养老、安全生产、市场监管、房地产市场、困难群众生活等方面的舆情,及时作出回应。进一步完善政务公开、宣传、网信、信访等部门沟通和协调联动机制,综合用好依申请公开、“一网通办”、12345政务服务便民热线、领导信箱、政务新媒体、政府网站留言板等渠道,提高对社会热点的发现、搜集和反馈能力。
五、强化素质,提升效能,做好政务公开保障
(一)加强组织管理。政务公开领导小组要定期召开会议,研究政务公开工作,协调解决重点疑难问题,切实履行统筹指导协调推进职责。配齐配强工作力量,将政务公开工作经费纳入年度预算中统筹考虑,确保政策解读、第三方评估、公开专栏建设等工作顺利开展。
(二)抓好宣传培训。加强政务公开宣传,营造良好的公开氛围。政府信息公开工作主管部门要加强工作指导,打造特色政务公开品牌。完善政务公开培训工作,灵活采取多种形式,分级分类做好培训。
(三)强化监督考核。建立健全政务公开考核制度,开展第三方评估和专项评议。强化激励问责,对政务公开工作推动有力、贡献突出的单位和个人予以表扬;对工作落实不到位、考核长期落后的单位,公开通报批评,督促工作整改提升。对上一年度工作要点落实情况开展回头看,重点针对有明确责任主体和时限要求的工作任务,逐项核查落实情况,未完成的要及时整改。
各区(市)政府和市政府各部门要对照本要点提出的重点任务,梳理形成工作台账,制定实施意见或工作方案,将本要点落实情况纳入政府信息公开工作年度报告并予以公开,接受社会监督。
附件:2021年假的365不让提款怎么办_365bet最新技巧_365体育注册送365市政务公开重点任务分解落实表






