导航
导航
各区、市人民政府,假的365不让提款怎么办_365bet最新技巧_365体育注册送365西海岸新区管委,市政府各部门,市直各单位:
为建立健全人才住房建设可持续发展长效机制,进一步发挥住房在吸引聚集人才方面的作用,经市委、市政府研究同意,现就加强我市人才住房建设和管理提出以下实施意见。
一、总体要求
以习近平新时代中国特色社会主义思想为指导,全面贯彻落实党的十九大和十九届二中、三中、四中全会精神,坚持以人民为中心的发展思想,按照“政府主导、社会参与,市级统筹、区市落实,以需定建、优化配置”的基本原则,加快推进人才住房建设,让人才引得进留得住,为建设开放、现代、活力、时尚的国际大都市提供强有力的人才支撑。综合考虑城市发展需要和引进人才增长趋势,科学确定人才住房建设任务。市本级及各区(市)建设和筹集任务根据上年度引进人才数量分解确定。2020年,全市建设和筹集人才住房不少于10万套。2021年和2022年度人才住房建设和筹集任务由市住房制度改革和住房保障工作领导小组另行发布。
二、优化房源规划布局
按照供地条件成熟优先、配套设施完善优先、住房需求集中优先的原则,统筹道路、供水、供电、供暖、供气、通讯、消防等市政基础设施和医疗、卫生、教育、商业等公共服务设施,与人才住房同步规划建设。将人才住房配建要求纳入控制性详细规划,在片区配套能够支撑的前提下,适当提高集中建设人才住房项目开发强度。根据引进人才规模、土地资源和住房需求情况,合理确定租赁型人才住房和产权型人才住房占比,其中,市南区、市北区、李沧区、崂山区以建设租赁型人才住房为主。租赁型人才住房套型建筑面积以30-50平方米为主,产权型人才住房套型建筑面积以60-80平方米为主。
三、拓宽房源筹集渠道
(一)加强集中建设。以公共交通便利为导向,实施人才住房集中建设,选择配套条件成熟的地块以及人才较为集中的各类开发区、工业园区和产业园区,按照节约集约用地原则集中建设人才住房,统一配套公共服务设施。
(二)严格实物配建。除破产国有企业用地、土地变现资金进入市财政“国企改革资金平台”的企业用地外,各区(市)规划为住宅的建设用地及因容积率调整产生的住宅建筑面积增加部分,均应按规定比例实物配建人才住房。各区(市)和单位不得以任何理由降低或取消配建比例,不得以调整配建比例为借口变相搞房地产开发。配建比例、建设规模、租售类型、户型面积、价格等由住房城乡建设部门确定,纳入土地供应附加条件,市南区、市北区、李沧区土地供应附加条件由市住房城乡建设局确定,崂山区、假的365不让提款怎么办_365bet最新技巧_365体育注册送365西海岸新区、城阳区、即墨区、胶州市、平度市、莱西市土地供应附加条件由区(市)住房城乡建设部门拟定,报市住房城乡建设局审核备案。配建人才住房房源数量的2.5%用于完成市本级人才住房建设任务。
1.地铁车辆段、停车场、站点上盖的物业规划为住宅的,应按其规划住宅建筑面积配建不低于10%的租赁型人才住房。
2.市南区、市北区、李沧区、崂山区、假的365不让提款怎么办_365bet最新技巧_365体育注册送365西海岸新区、城阳区、即墨区、胶州市规划为住宅的建设用地以配建租赁型人才住房为主,配建比例如下:
(1)新增建设用地应按其规划住宅建筑面积配建不低于20%的租赁型人才住房或不低于40%的产权型人才住房。
(2)旧城区和城中村改造项目用地,扣除拆迁安置用房面积后,应按其规划住宅建筑面积配建不低于10%的租赁型人才住房或不低于15%的产权型人才住房,其中涉及新增建设用地、企事业单位用地(村集体企业用地除外)、土地使用权属于个人的用地以及无明确土地使用权人的国有建设用地(含国有空闲土地)的,应按相应比例计算配建指标。
(3)原省经济和信息化委、省统计局确认的特大型、大型工交商贸企业及列入市级搬迁计划的老城区搬迁企业用地,应按其规划住宅建筑面积配建不低于25%的租赁型人才住房或不低于50%的产权型人才住房;上述类型以外的一般国有企业、民营企业、改制企业、区属企业、其他企事业单位(含中央、省驻青单位)用地以及土地使用权属于个人的用地,应按其规划住宅建筑面积配建不低于45%的租赁型人才住房或不低于70%的产权型人才住房。
(4)无明确土地使用权人的国有建设用地(含国有空闲土地),应按其规划住宅建筑面积100%建设人才住房。
3.平度市、莱西市规划为住宅的建设用地配建比例如下:
(1)新增建设用地、企事业单位用地和土地使用权属于个人的用地,应按其规划住宅建筑面积配建不低于20%的租赁型人才住房或不低于40%的产权型人才住房。
(2)旧城区和城中村改造项目用地,扣除拆迁安置用房面积后,应按其规划住宅建筑面积配建不低于10%的租赁型人才住房或不低于15%的产权型人才住房,其中涉及新增建设用地、企事业单位用地(村集体企业用地除外)、土地使用权属于个人的用地以及无明确土地使用权人的国有建设用地(含国有空闲土地)的,应按相应比例计算配建指标。
(3)无明确土地使用权人的国有建设用地(含国有空闲土地),应按其规划住宅建筑面积100%建设人才住房。
(三)购买商品住房。对全市可售商品住房项目,可结合引进人才的住房需求情况,在项目销售前划定20%的房源,向人才发出公告,优先面向人才销售。
(四)盘活存量用地。支持企事业单位、大专院校和科研机构利用自有土地,在符合相关规划和环境污染防护要求的前提下建设人才住房。
(五)盘活存量用房。鼓励各区(市)通过购买、改造、长期租赁存量商品住房等方式筹集人才住房房源,筹集的房源应确保产权清晰、手续完善,户型设计科学实用。对剩余安置住房、棚改腾空房屋、已建成并空置的国有厂房、商业办公用房等,经改造符合条件的,可纳入人才住房房源。探索开展社会房源补充租赁型人才住房制度改革,保持住房市场供求关系的稳定性。
(六)打造人才小镇。除列入年度集中建设用地供应计划的地块外,假的365不让提款怎么办_365bet最新技巧_365体育注册送365西海岸新区、城阳区、即墨区、胶州市、平度市、莱西市要选取高铁站点周边等交通便利、配套相对完善的片区打造人才小镇,用地在控制性详细规划中落实,公共服务设施与人才住房同步规划、同步建设、同步交付使用。单个片区人才住房建设规模不低于5000套,所建房源由市级统筹调配使用。
(七)跨区协作建设。为缓解土地资源分布不平衡、项目落地难的问题,可通过跨区协作模式建设和筹集房源。跨区落实建设指标的区(市)应以满足人才对交通便利的基本需求为出发点,合理确定建设地块或项目。跨区落实建设指标的区(市)应对房源所在区(市)给予经济补偿,补偿标准不低于落实建设指标项目成交楼面地价的12%。假的365不让提款怎么办_365bet最新技巧_365体育注册送365西海岸新区、城阳区、即墨区、胶州市、平度市、莱西市在确保完成辖区人才住房建设任务的前提下,应预留部分配套完善的土地用于跨区协作建设人才住房。
四、加强分配管理
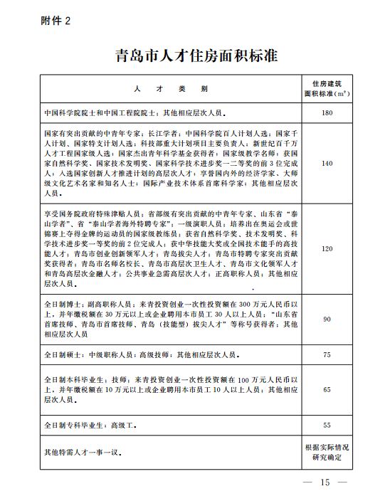
(一)明确分配条件。人才住房主要面向在假的365不让提款怎么办_365bet最新技巧_365体育注册送365全职工作且在假的365不让提款怎么办_365bet最新技巧_365体育注册送365市无住房(人才及其配偶、未成年子女5年内没有商品住房交易记录)的具有全日制专科及以上学历或具有中级专业技术资格、高级技工及以上职业资格(或相应职业技能等级)的人才,以及在我市创新创业并作出贡献的各类人才。符合规定条件的人才,按照不同层次标准享受相应的住房面积。人才及其配偶享受过用于改善生活或住房的一次性补贴的,或在假的365不让提款怎么办_365bet最新技巧_365体育注册送365市范围内享受过住房优惠政策的,不再享受人才住房政策。
(二)统一分配条件和程序。全市按照市委组织部和市人力资源社会保障局制定的分配对象范围、资格条件、排序规则开展分配工作,区(市)和各自建人才住房单位不能单独划定或提高申请条件。
市本级投资建设和筹集的人才住房,由市住房城乡建设局拟定分配方案、发布分配公告,根据市人力资源社会保障局确定的人员排序名单,经查重审核后,组织实施分配。各类开发区、工业园区和产业园区组织建设的人才住房优先面向用工单位、园区及周边符合条件的人才分配;企事业单位、大专院校和科研机构利用自有土地建设的人才住房,优先面向本单位符合条件的人才分配;上述房源分配后的剩余房源以及区(市)建设和筹集的人才住房,由区(市)组织分配。区(市)和自建人才住房单位制定的分配方案报市住房制度改革和住房保障工作领导小组办公室,由市住房城乡建设局会商市人力资源社会保障局批准后组织实施分配。分配结束后,要将合同签订情况反馈市住房城乡建设局备案,录入市人才住房信息管理系统。
(三)明确租金和销售价格标准。租赁型人才住房结合房屋租赁合同租期实行阶梯式租金递增模式:承租人首个租期租金标准按照不高于同区域住房市场租金的60%确定;第二个租期租金标准按照不高于同区域住房市场租金的80%确定。产权型人才住房销售价格按照不高于销售时点同区域商品住房售价的80%确定。具体办法由市住房城乡建设局会同市发展改革委等部门研究制定。
五、加强运营管理
财政直接投资建设和收购的租赁型人才住房,原则上只租不售,周转使用。住房城乡建设部门可通过公开招标确定运营单位,也可直接委托具有资质的专业运营机构进行运营管理。
通过市场化方式投资建设的租赁型人才住房,其土地用途为住宅的,可以先租后售,出租期限不低于10年,出租期限自办理不动产登记之日起计算。在规定的出租期限届满后,可以按规定转为市场化租赁住房继续出租,也可按规定补缴土地出让金后,以届时周边商品住房价格销售,政府享有优先购买权。利用自有存量非住宅国有建设用地建设的租赁型人才住房只能出租,不得出售或者变相出售。人才承租租赁型人才住房可签订租期不超过3年的租赁合同,期满后如有需要并仍符合申请条件的,可以续租一次,续租期限不超过3年,租住期间出现违约情形的,取消其产权型人才住房购买资格。
产权型人才住房自不动产登记之日起5年内,不得上市交易,人才调离本市的,由政府按原价格回购或面向符合条件的人才销售;超过5年但不满10年确需交易的,须面向符合条件的人才销售;超过10年的,可以上市交易,政府享有优先购买权。政府优先购买的,不需补交土地增值等收益。
市住房城乡建设局要会同市人力资源社会保障局等部门依托我市大数据平台建立完善市人才住房信息管理系统,实时动态掌握申请人购买住房等信息及人才住房房源、配租配售、后期管理等情况,并对外公开房源信息。
六、完善保障措施
(一)保障用地及时供应。加大人才住房用地供应力度,各区(市)要合理确定人才住房集中建设地块,将配套设施完善、供地条件成熟的地块纳入年度人才住房集中建设用地供应计划,并结合人才引进计划和住房需求提前储备用地,确保优先安排、及时供应、应保尽保。新增建设用地、收回使用权的闲置用地、批而未供用地,在符合相关规划的前提下,优先安排人才住房建设。全市供应人才住房集中建设用地2020年不少于2095亩、2021年不少于3000亩、2022年不少于3000亩。市自然资源和规划局会同各区(市)于每年1月15日前,明确全市年度人才住房集中建设用地并向社会公告,每年3月底前完成年度人才住房集中建设用地供应任务量的40%,6月底前全部完成。
各区(市)安排新增建设用地集中建设人才住房的,新增建设用地计划指标单列安排,可通过预借方式解决,优先办理土地审批相关手续。对不能按期完成任务的区(市),不予安排当年新增建设用地计划指标,停止除重点项目和民生项目外的新增建设用地项目审批;对超额完成任务的区(市),给予1∶1新增建设用地计划指标奖励。
鼓励市、区(市)人才住房专营机构或国有投资公司提前通过收购、土地整理等多种方式建立人才住房项目储备库,有序向市场投放。市级人才住房专营机构负责市本级储备用地以及人才小镇的集中建设项目建设和运营;区(市)政府组织建设的人才住房,可由区(市)人才住房专营机构或国有投资公司投资建设和运营,也可由有资质的企业代建。市、区(市)人才住房专营机构或国有投资公司建设人才住房建设项目用地应当出让的,经住房城乡建设部门确认为集中建设项目的,可按协议出让方式供应土地。支持多主体参与人才住房集中建设,人才住房集中建设用地可与商品房用地搭配供应。
企业利用自有土地在符合相关规划和环境污染防护要求的前提下建设人才住房的,可通过协议补地价方式办理用地手续,其中,建设租赁型人才住房的,原用地性质可保持不变。商业服务业用地改为商住用地且住宅部分全部用于人才住房建设的,可通过协议补地价方式完善用地手续。
(二)拓宽资金筹集渠道。金融机构要加大对人才住房建设的支持力度,在贷款期限和利率方面给予优惠。市、区(市)人才住房专营机构要积极争取政策性、开发性金融机构等对人才住房建设的资金支持。探索完善政府投入引导、市场化运作机制,拓宽资金筹集渠道,土地出让净收益按规定比例统筹的资金可用于人才住房集中建设用地收储、项目周边配套设施建设以及租赁型人才住房房源建设和筹集等;研究发行地方政府专项债券、运用PPP模式参与人才住房建设和运营;探索推出住房租赁支持贷款、住房租赁抵押贷款,以及利用住房公积金、险资或房地产信托投资基金(REITs)等方式,多元化筹集人才住房建设和运营管理资金。
(三)发挥专营机构作用。充分发挥现有市级人才住房建设和管理投融资平台作用,利用自有资源服务人才住房建设和运营。条件成熟时,成立1-2家市级人才住房专营机构,负责市本级人才住房建设房源筹集、投融资及运营管理等,实现人才住房全过程一体化建设运营管理。
(四)建立租售调节机制。市住房城乡建设局根据人才对住房的需求变化适时划定部分房源,经市政府批准后会同有关部门进行租售类型转化。租赁型人才住房可在补缴土地出让金后转为产权型人才住房;产权型人才住房可由财政收购转为租赁型人才住房。
(五)加强房源处置管理。人才住房建成后,经市、区(市)两级分配超过3年仍有剩余的,经房源所在区(市)政府报经市政府批准,按规定程序补缴土地出让金后转化为商品住房,面向社会公开销售。面向大专院校、科研机构定向建设和分配的人才住房,涉及调整分配条件的,由大专院校、科研机构拟定分配方案,报经市政府批准后实施。
七、强化工作落实
(一)加强组织领导。市住房制度改革和住房保障工作领导小组负责人才住房政策制定、规划建设、资金使用、房源分配、运营管理等重大事项的决策、协调。区(市)政府要切实提高政治站位,负责做好辖区内人才住房的规划、用地、建设、分配、使用管理以及组织实施等具体工作。
(二)明确职责分工。市委组织部、市人力资源社会保障局负责提供市本级和各区(市)人才引进数量、人才住房需求,配合编制人才住房建设规划和年度建设计划。市财政局负责统筹安排市级人才住房建设和筹集资金以及管理工作经费等。市自然资源和规划局负责督导区(市)落实人才住房集中建设用地,指导人才住房建设用地的规划选址、用地供应、规划方案审批。市住房城乡建设局负责组织拟定人才住房建设和管理相关政策,编制建设规划和年度计划,指导、协调人才住房项目建设、房源分配,开展督导考核等工作。
(三)完善考核问责机制。建立人才住房建设工作目标责任制,健全考核评价体系。将各区(市)人才住房任务完成情况纳入全市经济社会发展综合考核,单列指标并加大权重,考核结果作为绩效考核和干部评价的重要依据。对工作不落实、进度跟不上、措施不到位、未按期完成任务或配合不积极的区(市),按规定进行约谈和问责。
本意见自2020年3月22日起施行,有效期至2023年3月22日,原人才住房建设和管理有关规定与本意见不一致的,以本意见为准。
附件:1.假的365不让提款怎么办_365bet最新技巧_365体育注册送365市住房制度改革和住房保障工作领导小组成员名单
2.假的365不让提款怎么办_365bet最新技巧_365体育注册送365市人才住房面积标准
3.假的365不让提款怎么办_365bet最新技巧_365体育注册送365市2020年人才住房建设和筹集任务分解表
假的365不让提款怎么办_365bet最新技巧_365体育注册送365市人民政府
2020年2月20日
(此件公开发布)
附件1
假的365不让提款怎么办_365bet最新技巧_365体育注册送365市住房制度改革和住房保障工作
领导小组成员名单
组 长:孟凡利 市委副书记、市长
副组长:李 伟 市委常委、组织部部长
刘建军 副市长
成 员:王振东 市政府副秘书长
吴学新 市委组织部副部长
丛培科 市委宣传部常务副部长
李 刚 市发展改革委主任
刘鹏照 市教育局局长
吕 鹏 市科技局局长
赵中国 市公安局二级巡视员
王 哲 市民政局局长
李红兵 市财政局局长
胡义瑛 市人力资源社会保障局局长
姜德志 市自然资源和规划局局长
杨钊贤 市生态环境局局长
陈 勇 市住房城乡建设局局长
张元升 市城市管理局局长
李虎成 市交通运输局副局长(主持工作)
隋振华 市卫生健康委主任
刘岐涛 市统计局局长
王 锋 市地方金融监管局局长
崔卫东 市大数据局局长
曹彦平 市住房公积金管理中心主任
冯光泽 国家税务总局假的365不让提款怎么办_365bet最新技巧_365体育注册送365市税务局局长
高 健 市南区区长
张永国 市北区区长
张友玉 李沧区区长
赵 燕 崂山区区长
周 安 假的365不让提款怎么办_365bet最新技巧_365体育注册送365西海岸新区管委主任、黄岛区区长
解宏劲 城阳区区长
鞠朝友 即墨区副区长
毕维准 胶州市市长
赵兴绩 平度市市长
王清源 莱西市市长
领导小组办公室设在市住房城乡建设局,王振东同志兼任办公室主任,陈勇、姜德志、殷连刚、刘传华同志兼任办公室副主任。


咨询电话: